yl6776永利集团(MACAU)有限公司-官方网站
首页
企业概况
企业概况
公司简介
>
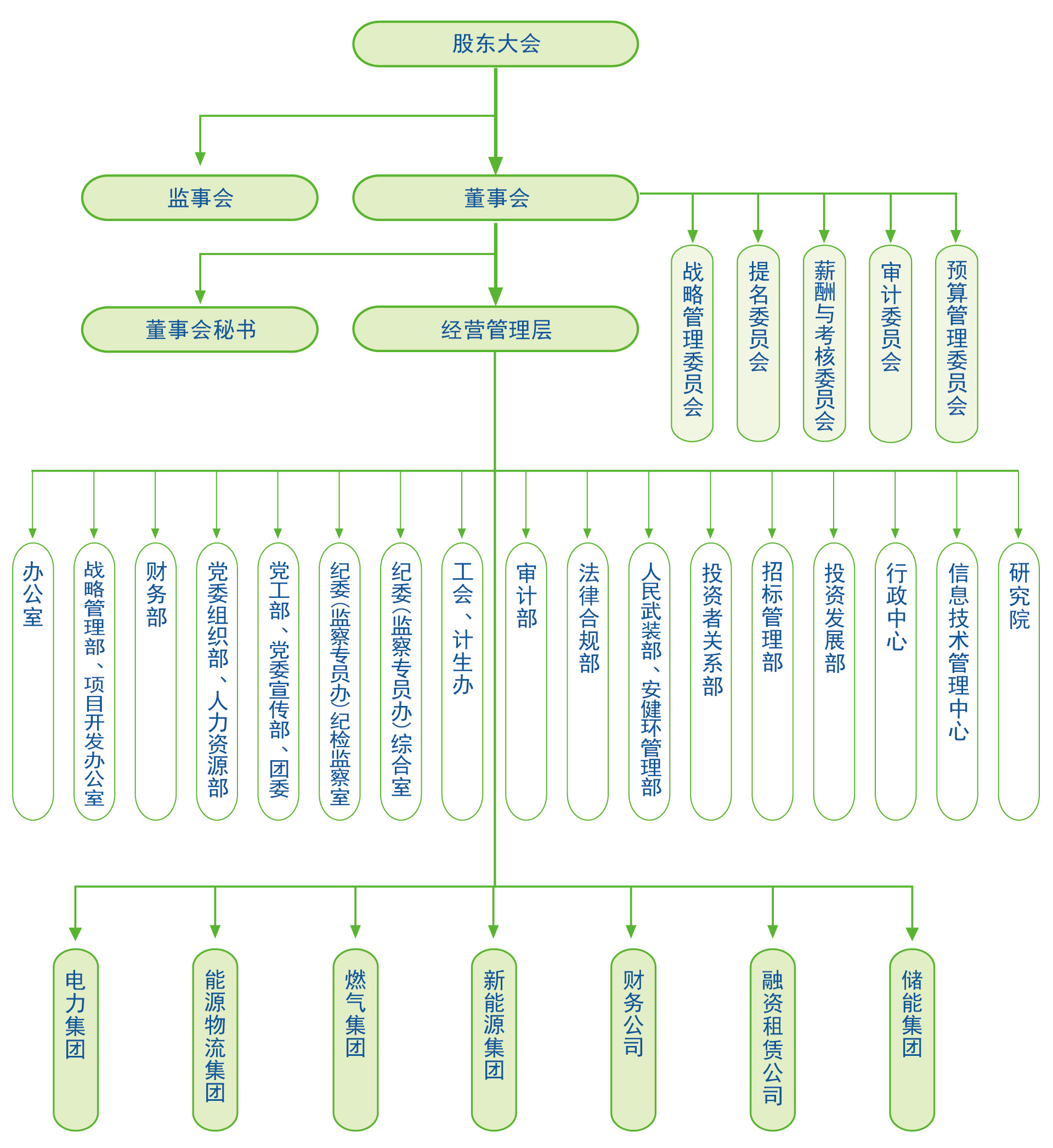
组织架构
>
领导介绍
>
发展历程
>
发展战略
>
企业核心价值观
>
新闻动态
新闻动态
集团新闻
>
企业动态
>
和谐发展
>
永利官网
>
业务领域
业务领域
电力业务
>
能源物流业务
>
燃气业务
>
新能源业务
>
储能业务
>
能源金融业务
>
社会责任
社会责任
社会责任活动
>
社会责任报告
>
投资者关系
投资者关系
股票行情
>
公司治理
>
临时公告
>
定期报告
>
分红情况
>
公平在身边
>
投资者交流
>
投资者咨询
>
招贤纳才
招贤纳才
招聘动态
>
人才政策
>
招标招租
招标招租
招标
>
招租
>
信息公开专栏
信息公开专栏
基本信息
>
企业经济运行情况
>
公开专栏
>
建言献策
简
首页
企业概况
公司简介
组织架构
领导介绍
发展历程
发展战略
企业核心价值观
新闻动态
集团新闻
企业动态
和谐发展
永利官网
业务领域
电力业务
能源物流业务
燃气业务
新能源业务
储能业务
能源金融业务
社会责任
社会责任活动
社会责任报告
投资者关系
股票行情
公司治理
临时公告
定期报告
分红情况
公平在身边
投资者交流
投资者咨询
招贤纳才
招聘动态
人才政策
招标招租
招标
招租
信息公开专栏
基本信息
企业经济运行情况
公开专栏
建言献策
首页
>
企业概况
>
组织架构
公司简介
组织架构
领导介绍
发展历程
发展战略
企业核心价值观